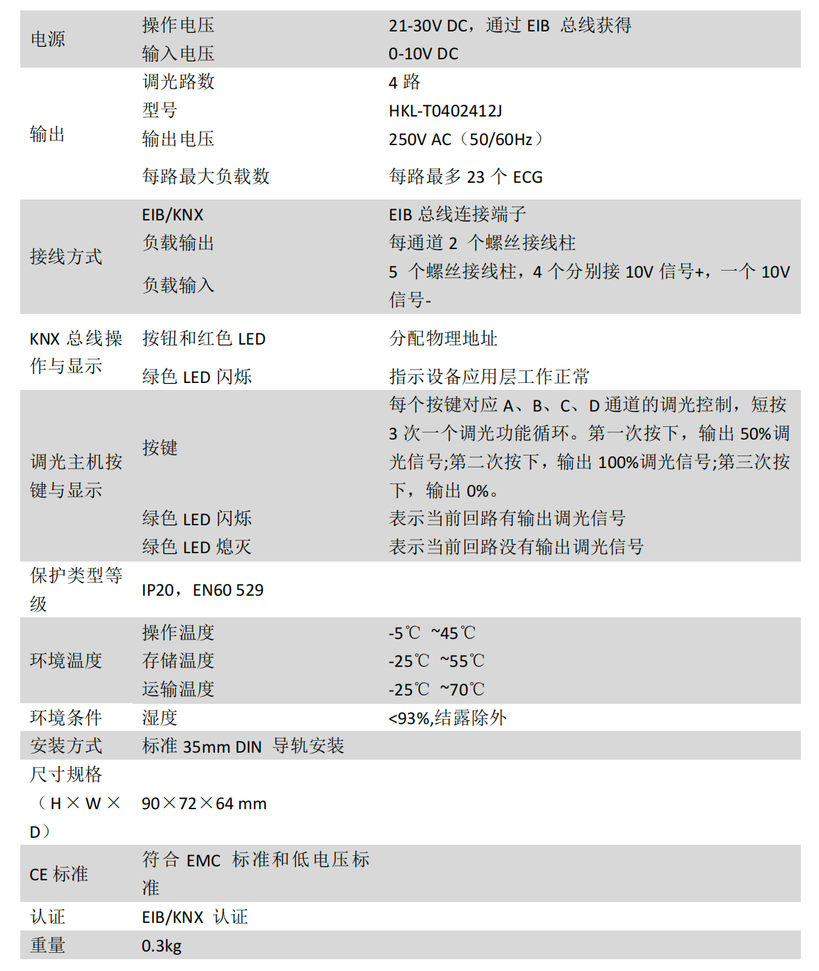
HKL-T0402412J 0/1-10V</br>调光执行器

HKL-T0402412J 0/1-10V
调光执行器

调光器是一种安装在 35 毫米DIN 导轨上的模数化设备,是可编程的场景调光器,您可以根据自己的需要来定制房间的氛围,通过调光器来创建我们所需要的各种场景气氛,比如观看电影、娱乐、就餐、及休息等等。您可以将每个通道的调光亮度设置为所允许的任何值(1-100%),还可以设置达到目标亮度值的持续时间及渐变速率,让灯光的变化有一个过程,这样不仅可以延长灯具的使用寿命,还可以节能。同时也可利用几个通道进行任意组合来创建我们所需要的场景。

产品特点
可编程节能任意组合
  • 产品介绍
  • 使用说明书
  • 视频

image.png

  • 001-KNX智能照明&智能家居-HKL-T0402412J 9-10V调光执行器使用说明书V1.0.0.pdf
    down