HKE-96□</br>多功能电力仪表

HKE-96□
多功能电力仪表

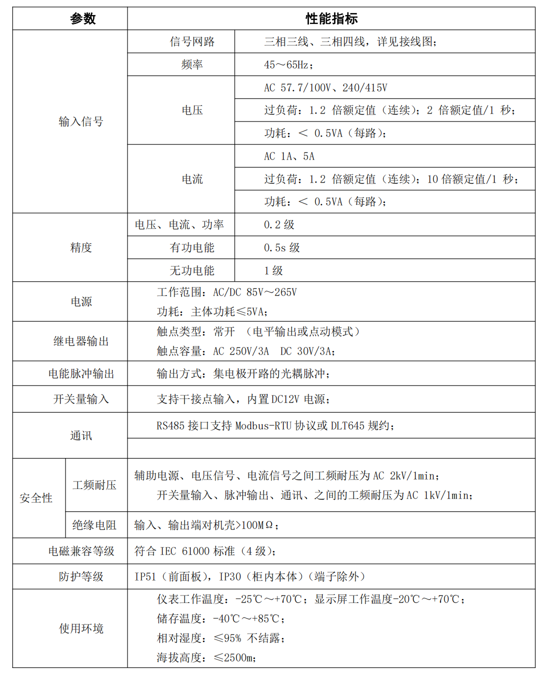
HKE-96 多功能电力仪表,采用 96 外形以及极短的表体进深,特别适合狭小安装空间的应用,工业标准宽温液晶显示屏,具备良好的高低温显示特性,HKE-96 表能实现全电量测量和显示,包括动态报警、开关量输入输出状态、SOE 事件记录、复费率、回路负荷率显示、谐波等、支持双通讯、变送输出功能。HKE-96 表采用卡扣式固定设计,提高柜体装配效率,适用于各行业开关柜配电屏回路配电测控。

产品特点
多功能电力仪表支持多种通讯方式
  • 产品介绍
  • 使用说明书
  • 视频

image.png

  • 002-智能电力仪表&装置-HKE-96系列多功能电力说明书V1.0.0.pdf
    down